現代汽車照明及安森美半導體先進汽車照明解決方案
在當今的中高檔汽車中,現代照明理念演繹得越來越淋漓盡致。不管是外部照明還是內部照明,都盡顯時尚和個性化,在汽車的不同部分使用了情緒設置模式來控制“個人空間”的光線顏色和亮度,如駕駛員腳下空間或控制臺的背光等。 這類汽車照明采用新型光源,在豐富消費者體驗的同時,也滿足了環保和節能的要求。
要實現先進的汽車照明應用,必須有相應半導體技術的支持,作為領先的汽車照明解決方案供應商,安森美半導體一直在為汽車照明應用提供各種通用和專用的高能效器件方案,符合汽車應用的嚴格要求,滿足快速發展的市場需求。
現代汽車照明系統
近年來,發光二極管(LED)在汽車照明應用中大量采用。與白熾燈相比,基于LED的照明系統使用壽命更長,功耗更低,設計靈活性更高。這些特性使其非常適合汽車內部照明應用。此外,隨著技術不斷進步,涌現出了成本更低、每瓦光輸出更高的白光LED,使LED更適用于汽車內部的各種照明應用。
LED在汽車中的應用領域廣泛,如可以設在車頂內飾中,也可能設在車門下部內飾中,將光聚焦在車內外的特定區域。LED還可以集成在門把手、鑰匙孔、踏板、杯架附近,或作為后視鏡上的轉向閃燈。發光指示的形狀可以非常簡單,也可以十分精美,以滿足精確照明,為人們提供便利和美觀,如圖1所示。

圖1:形形色色的汽車照明應用
安森美半導體的先進汽車照明解決方案
安森美半導體一直為汽車照明應用提供標準產品和定制器件,包括普通燈泡驅動器解決方案,以及步進驅動器、LED驅動器和高強度氣體放電燈(HID,如氙燈)驅動器。在HID驅動專用集成電路(ASIC)市場,安森美半導體開發的前照燈水平調整和旋轉步進驅動器已為業界廣泛采用。在車用LED照明市場,安森美半導體為車內外應用提供了豐富的產品組合。在圖2所示的汽車照明系統框圖中,安森美半導體都有各種對應的產品。以下將介紹幾種主要解決方案。

圖2:汽車照明系統框圖
1. 前照燈步進電機驅動器
當今的大多數汽車都配備了遠光(HB)和近光(LB)功能的鹵素燈,這是前照燈的主要功能。遠光鹵素燈典型功耗為55 W,光輸出約為1,000流明。HID技術已問世十多年,功耗約為35 W,光輸出約為3,500流明,具有一定的應用優勢。隨著時間的推移,HID燈已將遠光功能整合到雙氙燈解決方案中。但是,由于HID的高亮度和眩光會影響駛近車輛的視線,有些國家要求自動調整近光燈的高度。
汽車前照燈的另一個重要方面是高級前照燈系統(AFS)的光束旋轉以優化能見度曲線,而自適應光束調整((Adaptive Driving Beam,ADB))功能可根據實時情況調整光束。步進電機是AFS和ADB首選的控制器。
安森美半導體的AMIS-30623單芯片雙極步進電機驅動器適用于前照燈的水平調整和旋轉控制。該器件帶有集成的位置控制器和本地互聯網絡(LIN)接口,可實現與LIN主機遠程連接的專用機電一體化解決方案設計,見圖3。它利用電流、速度、加速度和減速度等可配置參數,通過總線接收位置指令,并驅動電機線圈到所需的位置。AMIS-30623還可以檢測電機停轉。
這款器件嵌入了專用有限狀態機及為先進前照燈系統要求定制的LIN指令集,還集成了無傳感器步損檢測功能,既能提高可靠性,也能減少元件數量和板上空間,降低產品成本。

圖3:采用AMIS-0623的前照燈水平調整和旋轉電路
2. LED前照燈系統電源鎮流器和雙LED驅動器
目前,大多數汽車仍采用鹵素前照燈方案提供遠光和近光功能,但未來的趨勢是使用氙燈和LED燈。尤其是可大幅降低前照燈耗電的LED燈應用將快速攀升,5年內30%的汽車將配備多種LED前照燈功能。LED照明提供了更時尚的選擇,可實現“即時”照明,并允許從0%到100%的功率進行亮度控制。
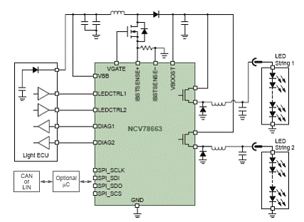
安森美半導體的NCV78663單芯片智能前照燈LED驅動器是將于2011年推出的新器件,它支持遠光燈、近光燈、日間行駛燈、位置燈、轉向燈及霧燈的單模塊控制。借助集成的數字調光、可編程串行外設接口(SPI)設置及內置診斷功能,NCV78663為前照燈控制提供了一個集成而全面的高能效解決方案。

圖4:NCV78663單芯片智能前照燈LED驅動器
NCV78663采用降壓/升壓拓撲結構,只使用少量外部元件即可實現LED電流調節、恒定均流、高效集成降壓開關(高邊)以及高達2 A的電流;其擴展的診斷功能包括:檢測開路或無法驅動(failing driver)、短路、過電流保護和單顆LED故障等。此外,該器件還具備熱保護、通過SPI接口和/或OTP設置進行系統定制、用一個器件完成多項系統配置、無需額外濾波的更好的EMC性能、電池低EMC、LED串低EMC等特點。使用NCV78663可以減少外部元件數量,總能效高于90%。該器件的評估板已經推出,見圖5。

圖5:NCV78663評估板
3. HID前照燈全功能專用集成電路
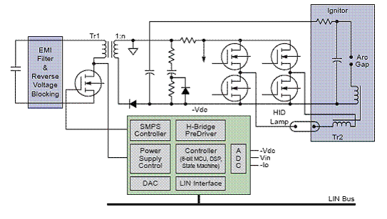
HID燈的問世改善了前照燈系統的性能。相對于傳統鹵素燈,HID改善了顯色性,具備低功耗、更長使用壽命和更高光輸出的特點。為了支持先進的功能,HID前照燈需要高效率的鎮流器和復雜的控制電路。
安森美半導體HID燈控制系統是一個采用8位微控制器或專用狀態機的混合模擬/數字解決方案,見圖6。該器件集成了DC/DC控制器,以及豐富的診斷功能(過壓、欠壓、溫度傳感器、壽命計數器)、各種通信接口(LIN、SPI),支持35 W(D1/D2/D3/D4)和25 W(D5)燈。

圖6:HID前照燈全功能專用集成電路
4. 車用LED組合尾燈線性電流穩流和控制器
目前,汽車組合尾燈(RCL)越來越多地采用LED燈體組,不僅外形美觀、光效高,更有助于后車清晰地看到前車的行駛狀態。
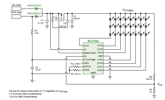
安森美半導體的NCV7680是一款線性穩流及控制器,可以單芯片為組合尾燈供電,提供更佳的性能和更高的能效,且占位面積比市場上的方案更小。該器件包括8個線性可編程恒流源,適用于汽車固態組合尾燈(RCL)的穩流和控制,支持高達每通道75 mA的發光二極管(LED)驅動電流。
NCV7680集成了眾多功能,支持兩個亮度等級,一級用于停車,另一級用于尾部照明。如果需要,也可使用可選的脈寬調制(PWM)控制。系統設計人員只需使用一個外部電阻設定輸出電流(整體設定點)。另外,針對要求大電流的設計,可選的外部鎮流器場效應晶體管(FET)可以根據設計所需的高電流進行功率分配。延遲的功率極限降低了在過電壓狀態下的驅動電流。這對于沒有外部FET的低電流應用來說十分重要。
該器件的典型應用包括組合尾燈、日間行車燈(DRL)、霧燈、中央高位剎車燈(CHMSL)陣列、轉向信號燈和其他外部調制應用、液晶顯示器(LCD)背光、照明模塊等。與分立方案相比,該器件可更好地匹配LED輸出,開漏輸出功能的開路LED串診斷,易于發現故障。

圖7:采用外部FET晶體管鎮流器的應用電路
總結
安森美半導體一直在利用其先進汽車工藝技術為汽車照明應用提供各種標準產品和定制器件。除了上述介紹的一些方案,還有采用線性和開關電源(SMPS)的LED驅動器、LED電流穩流器、中央高位剎車燈恒流穩壓器等業界領先的產品和解決方案。
與采用先進汽車工藝技術的各種汽車應用產品一樣,所有這些集成電路均符合汽車可靠性和溫度等規范和環保要求,同時能夠滿足人們對車內照明控制、前照燈、后組合燈、霧燈、示廓燈,尤其是新光源等方面越來越高的要求,讓駕駛者充分體驗到照明所帶來的舒適性和樂趣。
安森美半導體供稿
相關閱讀:
- ...2011/07/05 10:36·現代汽車照明及安森美半導體先進汽車照明解決方案
- ...2011/01/18 14:10·現代汽車照明及安森美半導體先進汽車照明解決方案
- ...2009/05/07 14:12·現代汽車電子電器維修與技術詳細分析
- ...· Efinix® 全力驅動AI邊緣計算,成功推出Trion™ T20 FPGA樣品, 同時將產品擴展到二十萬邏輯單元的T200 FPGA
- ...· 英飛凌亮相進博會,引領智慧新生活
- ...· 三電產品開發及測試研討會北汽新能源專場成功舉行
- ...· Manz亞智科技跨入半導體領域 為面板級扇出型封裝提供化學濕制程、涂布及激光應用等生產設備解決方案
- ...· 中電瑞華BITRODE動力電池測試系統順利交付北汽新能源
- ...· 中電瑞華FTF系列電池測試系統中標北京新能源汽車股份有限公司
- ...· 中電瑞華大功率高壓能源反饋式負載系統成功交付中電熊貓
- ...· 中電瑞華國際在電動汽車及關鍵部件測評研討會上演繹先進測評技術








