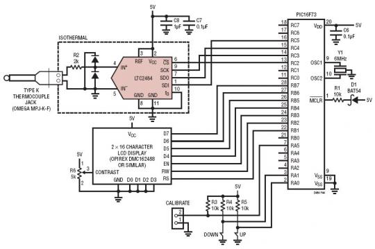
具冷節點補償功能的完整 Type K 熱電偶測量系統 (SPI)

LTC2484 非常適用于對熱電偶和其他低電壓輸出傳感器進行直接數字化處理。輸入具有一個 500nV (2.5μV 較大值) 的典型偏移誤差、10nV/°C 的失調漂移和一個 600nVRMS 的噪聲電平。僅有的信號調理是一個簡單的浪涌保護網絡。在任何熱電偶儀表中,冷結點溫度傳感器的溫度必須與位于熱電偶材料和銅印刷電路板走線之間的結點相同。纖巧的 LTC2484 可以精巧地“藏匿”于一個 Omega MPJ-K-F 插座的下方,從而確保了緊密的熱耦合。該應用的完整微控制器代碼可登錄 LTC2484 的產品網頁 (www.linear.com.cn) 獲得。它可用作許多不同儀器的模板,并舉例說明了怎樣產生用于板上溫度傳感器的校準系數。
相關閱讀:
- ...2011/06/10 15:58·具冷節點補償功能的完整 Type K 熱電偶測量系統 (I2C)
- ...· Efinix® 全力驅動AI邊緣計算,成功推出Trion™ T20 FPGA樣品, 同時將產品擴展到二十萬邏輯單元的T200 FPGA
- ...· 英飛凌亮相進博會,引領智慧新生活
- ...· 三電產品開發及測試研討會北汽新能源專場成功舉行
- ...· Manz亞智科技跨入半導體領域 為面板級扇出型封裝提供化學濕制程、涂布及激光應用等生產設備解決方案
- ...· 中電瑞華BITRODE動力電池測試系統順利交付北汽新能源
- ...· 中電瑞華FTF系列電池測試系統中標北京新能源汽車股份有限公司
- ...· 中電瑞華大功率高壓能源反饋式負載系統成功交付中電熊貓
- ...· 中電瑞華國際在電動汽車及關鍵部件測評研討會上演繹先進測評技術
產品快訊更多








