電源設計,自己掌控
作者:Bonnie C. Baker, 德州儀器 (TI)
電源設計過程是一項極為艱難的工作,從對復雜電路的理解到尋求芯片經銷商的幫助,沒有一件是輕松容易的事情。這篇文章將告訴您如何利用現有工具快速地設計出您自己的電源,無需求助于芯片制造廠商—也無需向誰請教。利用現有的一些軟件和硬件工具,完成這項具有挑戰性的工作已不再像以前那么困難了。您的電源電路設計現在已經在您的手里了。
比如,我們現在就從設計一個降壓 DC/DC 電路開始。這種電路的典型例子便是使用 TPS54331,它是一款 Eco-mode™ 的 3A、28V 輸入、降壓 Swift™ DC/DC 轉換器。這種轉換器是一個集成了低 RDS(on) 高端 MOSFET 的 28-V、3-A 非同步降壓轉換器。為了提高輕載狀態下的效率,跳脈沖節能模式功能自動啟用。電阻分壓器對輸入欠壓保護遲滯進行設置。
制造商對這款產品提供了大量的技術支持。TPS54331 [1 ]的產品說明書提供了器件信息資料,例如:典型器件特性、產品的詳細描述以及電路設計指導等。除詳細的產品產品說明書以外,還提供有一個評估模塊[2]。該模塊為您提供了一個硬件平臺(圖 1),通過它您可以在較終電路設計階段對您的電路(圖 2)進行測量和修改。

圖 1 TPS54331 評估板布局
圖 2 TSP54331 評估板布局
但是,在您選定較終 DC/DC 轉換器電路以前,您可能會考慮需要一款像 TI SwitcherPro™ 軟件這樣的工具。經銷商會告訴您在哪里獲得這種軟件[3]。SwitcherPro 電源設計軟件同時有在線版和桌面版,讓您能夠使用 TI 的產品進行電源設計。通過 SwitcherPro 電源設計軟件,您可以利用 EVM 參考設計,作為您開始進行定制電源設計的起點。由于無需連接互聯網,桌面版應用程序賦予電源設計更多的靈活性。現在,您可以按照自己的步驟開始電源設計了!
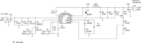
SwitcherPro 軟件為您提供電源設計的電路圖和布局建議。一旦您運行了軟件,您便會注意到窗口左側的 EVM 設計選項。例如,您會在給出的列表中找到 TPS54331 EVM。圖 3 顯示了 DC/DC 轉換器 TPS54331 的 SwitcherPro 布局建議。圖 1 和圖 3 所示布局都經過了測試和驗證。

圖 3 SwitcherPro 軟件給出的 TPS54331 布局
SwitcherPro 工具還為您提供了修改電路要求的機會,甚至可以修改示意圖中的組件。通過復制 EVM 設計,然后選擇編輯電路選項,便可以進行修改。這樣一來,您就可以修改 DC/DC 轉換器的輸入較小值和較大值,也可以修改輸出電壓和電流要求。軟件還具有一般分析、應力分析、效率分析和回路分析功能,方便您評估電路。
為了完成設計,您需要返回到您的評估模塊,按照 SwitcherPro 的建議修改各項值,然后對您的新電路進行測試和驗證。較后,如果您是在線工作,便可以輕松地同其它人分享您的設計。

您現在一定可以說:“我能自己進行這種電源設計了!”,的確,經銷商會告訴您如何獲得正確的軟件工具。這樣,您的電源設計就在您自己的掌控之下了。
參考文獻
1、“具有Eco-mode™ (Rev. C) 的 3A 28V 輸入降壓 SWIFT™ DC/DC 轉換器), SLVS839C, TI,2010 年3 月
2、TPS54331EVM-232 3-A, SWIFT™ 穩壓器評估板,” SLVU247,TI,2008 年 7 月。
3、SwitcherProTM 開關電源設計工具,網址:www.ti.com/switcherpro-ca。
作者簡介
Bonnie C. Baker 現任 TI 高級應用工程師,如欲聯系作者,請發送郵件至ti_bonniebaker@list.ti.com。
相關閱讀:
- ...2015/07/17 17:10·安森美半導體論汽車電源設計挑戰及考量
- ...2013/06/17 17:17·反激式轉換器簡化隔離式電源設計
- ...2012/07/04 16:44·基于模糊和PI控制的MIG焊接電源設計
- ...2012/04/18 16:39·電源設計小貼士 43:分立器件——一款可替代集成 MOSFET 驅動器的卓越解決方案
- ...2012/04/16 16:07·電源設計小貼士 42:可替代集成 MOSFET 的分立器件
- ...2012/01/10 16:18·高性能汽車電源設計的發展趨勢
- ...· Efinix® 全力驅動AI邊緣計算,成功推出Trion™ T20 FPGA樣品, 同時將產品擴展到二十萬邏輯單元的T200 FPGA
- ...· 英飛凌亮相進博會,引領智慧新生活
- ...· 三電產品開發及測試研討會北汽新能源專場成功舉行
- ...· Manz亞智科技跨入半導體領域 為面板級扇出型封裝提供化學濕制程、涂布及激光應用等生產設備解決方案
- ...· 中電瑞華BITRODE動力電池測試系統順利交付北汽新能源
- ...· 中電瑞華FTF系列電池測試系統中標北京新能源汽車股份有限公司
- ...· 中電瑞華大功率高壓能源反饋式負載系統成功交付中電熊貓
- ...· 中電瑞華國際在電動汽車及關鍵部件測評研討會上演繹先進測評技術








