安森美半導體針對充電電池的低成本CCR充電解決方案
對于手機、數碼相機(DSC)、音樂播放器等便攜設備中常見的單節鋰離子電池等而言,充電一直是一個頗有挑戰性的問題,因為既要滿足特定應用要求,又要確保安全和無故障的充電操作。本文將討論怎樣將安森美半導體的恒流穩流器(CCR)用于可充電電池的低成本充電電路,為其提供了終止充電的簡單控制器。
電池種類及充電技術選擇
三種較常見的充電電池分別是鎳金屬氫化物(NiMH)、鎳鎘(NiCad)和鋰離子(Li-ion)。電池充電速率用字母“C”表示。“C”定義了1.0小時的電池容量。例如,一個額定值為800 mAh(毫安時)的電池可以用

圖1:充電電路基本框圖
1) 鎳氫和鎳鎘電池
鎳氫電池的額定電壓為1.2 V/節,應該用高達1.5-1.6 V/節的電壓充電。要決定何時中斷充電有幾種不同技術可以采用,其中包括:峰值電壓檢測、負Δ電壓、Δ溫度(dT/dt)、溫度閾值和定時器。對于高端充電器這些技術都有可能組合用在一個充電器當中。
CCR充電器是一個峰值電壓檢測電路,可在預定峰值終止充電,為上述電池的充電提供了一個合適的解決方案。其預定峰值電壓為1.5 V/節,可將電池充電至約97%的程度。鎳鎘電池可以使用該電路充電。其表現與鎳氫電池非常相似,所以這種方法很合適。
2) 鋰離子電池
對鋰離子電池而言,常用的充電方法是在
恒流穩流器(CCR)充電電路設計
本文討論的CCR控制器沒有使用涓流充電,因此消除了可能自燃的問題,讓電池處在一個安全工作區有助于提高電池的使用壽命。不過,不使用涓流充電,電池將只能充電到約85%的程度。
1) 設置參考電壓
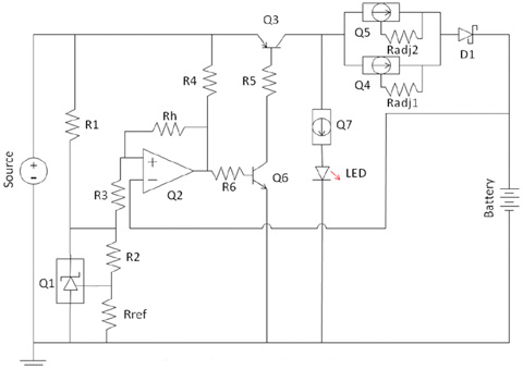
利用三端可編程分流穩壓器TL431可以設置參考電壓。它可在其參考引腳提供一個恒定的2.5 V輸出。當如圖2所示連接兩個外部電阻時,參考電壓可以選為2.5 V至36 V。出于我們的目的,我們將R2設置為1.0 kΩ,并將Rref調整到我們想要匹配的參考電壓。用來得出R2/Rref比率的公式是:

連接到TL431陰極的電阻用來限制電流,并將參考電壓與輸入電壓分開。

圖2:參考電壓的設置
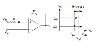
2) 遲滯環路比較器
LM311是一個單比較器,用來比較參考電壓與電池電壓。連接到反相輸入端的是電池電壓。遲滯是由輸出和非反相輸入端之間的反饋電阻(Rh)提供的。R3是一個1.0 kΩ的電阻,用來簡化R3/Rh的比例。通過調整Rh可以改變遲滯環的帶寬。增加Rh可以減少帶寬,反之亦然。建議遲滯的帶寬大于200 mV,因為在充電終止時,電池的電壓會略微下降一些。高電壓與低電壓的反相輸入公式是:

1.0 kΩ電阻(R4)連接到比較器的輸出端作為一個上拉電阻。

圖3:遲滯設置

圖4:充電電路原理圖
3) 電流開關
電路中的兩個雙極結型晶體管(BJT)(Q3和Q6)作為控制充電電流的開關。Q6的基極是通過一個5.6 kΩ電阻(R6)由比較器的輸出控制的。Q6的集電極通過一個1.0 kΩ電阻(R5)連接到Q3的基極。當比較器的輸出變為低電平時,Q6被關閉,導致Q3關閉而終止充電電流。
4) 穩流
電池的充電電流采用一個CCR來控制。電流可以通過一個可調節CCR和/或并聯CCR來調整。這個演示板是專門為兩個并聯CCR(Q4和Q5)設計的(可以并聯連接兩個以上的CCR,以便能夠達到你想要的任何電流)。對于本文討論的實驗,CCR(NSI45090JDT
5) 指示器LED
為了表明電池正在充電,組合使用了一顆CCR、Q7及一個LED。CCR為LED提供個恒流。在沒有電池連接到充電器時,LED也將“導通”。當LED“關閉”時,表明電池已完全充電。
6)設置不同的測試電流
表1顯示了決定充電電流的可變元件值和充電終止電壓。同時在180 mA測試兩個NSI45090JDT
7) 測試結果
CCR充電電路是通過在90 mA、180 mA和300 mA對鋰離子電池和鎳氫電池充電進行測試的。表2是正在充電的電池監測到的關鍵電壓。表3顯示了電路終止電池充電后相同的關鍵電壓。在測試過程中,電池的溫度開始迅速升高(見表4),測試結束之前,電池電壓達到參考電壓。
表4包含了電池的溫度數據。在所有情況下,環境溫度約為
表1:用于測試的電阻值

相關閱讀:
- ...2015/11/24 12:53·安森美半導體首創智能無源傳感器用于汽車無線感測應用
- ...2015/11/09 17:05·安森美半導體配合市場趨勢的無線充電方案
- ...2015/09/09 17:06·安森美半導體助力汽車朝電氣化及智能化發展
- ...2015/09/09 16:42·安森美半導體新一代同步整流驅動控制器NCP4305 顯著實現更高能效
- ...2015/08/25 19:43·安森美半導體配合汽車照明設計趨勢的解決方案
- ...2015/08/11 17:44·安森美半導體的汽車空調自動控制方案促進節能
- ...· Efinix® 全力驅動AI邊緣計算,成功推出Trion™ T20 FPGA樣品, 同時將產品擴展到二十萬邏輯單元的T200 FPGA
- ...· 英飛凌亮相進博會,引領智慧新生活
- ...· 三電產品開發及測試研討會北汽新能源專場成功舉行
- ...· Manz亞智科技跨入半導體領域 為面板級扇出型封裝提供化學濕制程、涂布及激光應用等生產設備解決方案
- ...· 中電瑞華BITRODE動力電池測試系統順利交付北汽新能源
- ...· 中電瑞華FTF系列電池測試系統中標北京新能源汽車股份有限公司
- ...· 中電瑞華大功率高壓能源反饋式負載系統成功交付中電熊貓
- ...· 中電瑞華國際在電動汽車及關鍵部件測評研討會上演繹先進測評技術








