安森美半導體AC-DC LED通用照明方案
根據市場研究機構的預估,到2015年中國LED通用照明需求將達100億美元,2020年將達220億美元。LED照明逐步取代傳統照明是大勢所趨。不過,LED通用照明有許多挑戰,如功率密度、功率因數校正(PFC)、空間受限和可靠性等。安森美半導體致力于為LED照明提供寬廣陣容解決方案,推出各種符合較新LED照明標準的產品,包括用于通用照明的AC-DC LED驅動電源方案。
通用照明挑戰及交流主電源供電LED驅動器拓撲
由于LED總光效要求及散熱限制,能效對低功率應用尤其重要;許多情況下,即使是較低功率應用也要求功率因數校正和諧波處理;在空間受限應用中,特別是替代燈泡應用,要求有很高的驅動功率密度;總體電源可靠性對整個燈的壽命非常重要;寬輸入電源電壓范圍應支持高達277 Vac;兼容TRIAC調光等要求。此外,LED通用照明還要符合演進的標準及安全規范,如“能源之星”和IEC要求。
根據應用要求(尺寸、能效、功率因數、功率、驅動電流)不同,以交流主電源驅動LED有多種拓撲。安森美半導體提供各種電源方案,可用于各種照明應用。

圖1:不同交流主電源供電LED驅動器拓撲結構
安森美半導體LED通用照明AC-DC解決方案
1) 功率因數校正方案
采用安森美半導體的NCP1611或NCP1612的160 W功率因數校正(PFC)升壓方案采用非隔離升壓拓撲,輕載能效高于傳統CrM PFC;無須額外元件,可靠性及安全性高。該方案采用電流控制頻率反走(CCFF)CrM,有升壓或旁路二極管短路保護、引腳開路/短路保護、優化的瞬態響應、軟過壓保護、輸入欠壓檢測、低總諧波失真配置、過熱關閉等特性。
這類PFC方案還包括NCP1607、NCP1608、NCP1615和NCP1654(非隔離升壓);NCL30000(隔離單級反激、非隔離降壓);NCL30001(隔離單級反激);NCL30002(非隔離降壓);NCL30060(單級反激或降壓)。
以NCL30000為例,“平均電流穩流”拓撲可以選擇兩種配置,一種是降壓配置(包含抽頭電感降壓配置);另一種是降壓-升壓配置,電感沒有與LED串串聯,輸入電流波形或失真與輸出壓降無關。它可進行初級可控硅調光,適用于隔離和非隔離方案,隔離方案能效80-85%。
2) 初級端控制離線方案
初級端穩流(PSR)也稱初級端控制。初級端控制離線LED驅動器不使用光耦,具有±1%(典型值)的精密LED穩流精度、寬VCC范圍、高能效準諧振控制、強固的保護特性組合,以及寬工作溫度范圍(-40至+125℃);支持反激及降壓-升壓拓撲,帶無源PFC輸入的功率因數約0.9;該系列可應用于LED燈泡替代、離線LED驅動器、嵌燈、室內/室外重點照明及任務燈及LED電子控制裝置。

圖2:初級端控制離線方案
可供選擇的器件有NCL30080A/B、NCL30081A/B、NCL30082A/B和NCL30083A/B(無源PFC控制);NCL30085A/B、NCL30086A/B、NCL30087A/B和NCL30088A/B(有源PFC控制)。其調光控制包括非調光、3步/5步調光、模擬/數字、雙向可控硅/后緣觸發調光等。
3) AC-DC開關穩壓器
安森美半導體針對隔離反激式和非隔離式轉換器的開關穩壓器包括NCP1010、NCP1011、NCP1012、NCP1014/15、NCP1027/28、NCP1072/5、NCP1076等。這些器件均為電流模式,峰值電流限制從100 mA至800 mA。這些方案集成了MOS管,適用于隔離和非隔離應用,支持次級PWM調光、模擬調光或雙亮度等級調光,能效高達75-80%。
4) 用于高壓LED串的高功率因數升壓方案
高壓多結點LED正變得更加常見,因為供應商趨向更好地優化LED以提升系統總光效,并引入更加專用化的LED。這些LED每封裝的正向電壓可達24至200 V,可以優化用于定點照明、全向照明或線性照明。為了以低元件數量及標準現成電感實現此目標,電路中使用了NCP1075單片高壓開關穩壓器及高精度的NCP4328A恒流/恒壓控制器。
該方案能效高于90%,具有20 ms的快速啟動時間、LED開路保護、可使用現有電感、功率因數高于0.95,以及采用NCP1075時功率能力大于10 W的特性,應用主要是LED燈泡及燈管、低功率光源及燈具、電子控制裝置和LED驅動器。

圖3:高壓LED串高功率因數升壓方案
5) AC-DC開關控制器
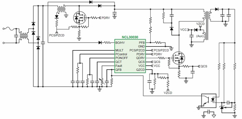
針對隔離和非隔離降壓、降壓/升壓轉換器的開關控制器有固定頻率的NCP1200、NCP1203、NCP1218、NCP1219、NCP1230、NCP1234/6、NCP1237/8、NCP1250/1/3;還有準諧振的NCP1207A、NCP1308、NCP1337/38、NCP1377、NCP1379/80和NCP1336。針對非隔離降壓轉換器的開關控制器則有LV5011MD、LV5012MD、LV5026MC、LV5029MD、NCL30002和NCL30105。此外還有諧振半橋變換器的開關控制器NCP1392/3、NCP1398及開關組合控制器NCL30051和NCL30030。

圖4:采用NCL30030的AC-DC開關控制器LED驅動方案
6) 離線降壓LED驅動器
NCL30002是支持高功率因數或低紋波降壓拓撲的高能效CrM控制方法,具有485 mV峰值電流感測精度±2%(典型值)、低至24 μA(典型值)的啟動電流;較大Vcc達20 Vdc;帶有500 mA源/800 mA汲MOSFET門極驅動器;寬工作溫度范圍-40至+125℃。其應用有LED燈泡(包括小型蠟燭燈)替代、嵌燈、室內/定外重點照明及任務燈。

圖5:采用NCL30002的小型設計
7) 非隔離離線降壓控制器
LV5026MC是一款非隔離離線降壓控制器,支持不同調光控制(TRIAC、模擬及PWM)、可選擇開關頻率(50 kHz或70 kHz)、低噪聲開關系統;具有短路保護、軟啟動和內置TRIAC穩定功能。應用包括壁燈、任務燈、臺階燈和LED燈泡替代。

圖6:非隔離離線降壓控制器
8) 可調光LED驅動器
LV50xx中的LV5026MC、LV5029MD、LV5011MD和LV5012MD都是可調光LED驅動器。以LV5011MD和LV5012MD為例,兩者開關頻率均為70 kHz,可提升功率因數,具有、外部調節參考電壓、過壓保護、過熱關閉功能。兩者的不同之處在于調光模式,均可用于小型可調光LED燈泡、離線LED驅動器和嵌燈。

圖7:可調光LED驅動器
9) 非隔離線性LED驅動器拓撲的恒流穩流器(CCR)
一種是低電流LED串驅動器CCR NSIC2020 (120 V, 20 mA),其交流電壓上升時電流仍保持恒定,達到LED閾值電壓后導通無延遲,低電壓時LED亮度高,可防止LED受電壓浪涌影響。另一種用于低成本T5 LED燈管,采用CCR NSIC2050 (120 V, 50 mA)LED驅動器,可直接交流驅動LED,無漏電流,穩流可保護LED。

圖8:低成本T5 LED燈管電路
10) 用于街道及區域照明的LED電源
替代高強度氣體放電燈(HID)或高壓鈉燈(HPS),要使用大LED陣列。根據終端產品不同,LED可配置為不同結構。一種方法是將交流輸入電壓轉換為直流穩壓輸出,并為多個并聯LED燈條供電。另一種方法是提供穩流恒流來直接驅動LED,省去燈條中內置的線性或DC-DC轉換段。

圖9a:方法1 -- 將交流輸入電壓轉換為直流穩壓輸出
第二種方法旨在配合“能源之星”1.1版光源規范,其特點包括:通用輸入范圍90 - 265 Vac(更改元件可支持305 Vac);較大輸出功率60 W(更改元件NCL30051較高支持250 W功率);功率因數PF大于0.9(50-100%負載,帶調光);諧波含量遵從IEC61000-3-2 class C標準;Iout = 1000 mA/Vf = 35至45 V條件下,能效大于90%;恒流輸出電流范圍0.7 - 1.5 A;輸出電壓范圍35 - 50 V;輸出開路及短路保護、過溫保護、過流保護-自動恢復、過壓保護-輸入(OVP大電壓)等保護特性。

圖9b:方法2 --提供穩流恒流來直接驅動LED
總結
安森美半導體利用在電源管理、高能效電源及封裝方面的核心專長及優勢,為LED照明應用,特別是通用照明提供了符合各種規范要求控制和驅動器件。這些方案采用獨特的LED驅動電源架構、模擬及調光技術、反激轉換器及非隔離拓撲,適用于各種通用照明應用,為這些設備的實現提供了豐富的選擇。
安森美半導體供稿
相關閱讀:
- ...2015/11/24 12:53·安森美半導體首創智能無源傳感器用于汽車無線感測應用
- ...2015/11/09 17:05·安森美半導體配合市場趨勢的無線充電方案
- ...2015/09/09 17:06·安森美半導體助力汽車朝電氣化及智能化發展
- ...2015/09/09 16:42·安森美半導體新一代同步整流驅動控制器NCP4305 顯著實現更高能效
- ...2015/08/25 19:43·安森美半導體配合汽車照明設計趨勢的解決方案
- ...2015/08/11 17:44·安森美半導體的汽車空調自動控制方案促進節能
- ...· Efinix® 全力驅動AI邊緣計算,成功推出Trion™ T20 FPGA樣品, 同時將產品擴展到二十萬邏輯單元的T200 FPGA
- ...· 英飛凌亮相進博會,引領智慧新生活
- ...· 三電產品開發及測試研討會北汽新能源專場成功舉行
- ...· Manz亞智科技跨入半導體領域 為面板級扇出型封裝提供化學濕制程、涂布及激光應用等生產設備解決方案
- ...· 中電瑞華BITRODE動力電池測試系統順利交付北汽新能源
- ...· 中電瑞華FTF系列電池測試系統中標北京新能源汽車股份有限公司
- ...· 中電瑞華大功率高壓能源反饋式負載系統成功交付中電熊貓
- ...· 中電瑞華國際在電動汽車及關鍵部件測評研討會上演繹先進測評技術








