安森美半導體用于電信及醫療電源等應用的反激/升壓穩壓器
如今,電信及網絡等應用中廣泛采用分布式電源架構,使電源供應盡可能地貼近負載,從而為系統中的不同負載供電,并提供更高的可靠性、靈活性及散熱性能。安森美半導體為這些應用提供寬廣范圍的分布式電源方案,其中既包括隔離型方案,也包括非隔離方案。
本文重點介紹安森美半導體新推出的集成200 V功率晶體管和高壓啟動電路的隔離型反激/升壓穩壓器NCP1032。NCP1032是小型化PWM開關穩壓器,用于反激、正激或升壓類電壓轉換電路。它集成了200 V功率MOSEFT管以及高壓啟動電路;外部可調開關頻率較高可到1 MHz,開關頻率可外同步。其它關鍵特性包括+/-1%的參考電壓精度、逐波限流點外部可調、可調的輸入欠壓和過壓保護、故障狀態下頻率回縮、集成電流采樣前沿消隱電路和過熱保護等。NCP1032非常適合于24 V/48 V電信電源應用,也可用于醫療系統隔離電源、以太網供電(PoE)、隔離型DC-DC轉換器次級端偏置電源、獨立式低功率DC-DC轉換器、低功率偏置電源、低功率升壓轉換器等應用。
NCP1032主要功能
1)高壓啟動電路和動態自供電
NCP1032內部集成200 V電流源,當VDRAIN電壓上升超過16.3 V時,電流源開始輸出12.5 mA的電流,對Vcc上的電容充電,Vcc電容充到10.5 V時電流源關斷;當Vcc電壓降到7.55 V時內部電流源再開通對Vcc電容再次充電。Vcc電容上的電壓可以維持芯片正常工作;高壓啟動和動態自供電電路省去了外部輔助電源電路,節省了成本和面積。
在大多數情況下,用戶都希望降低芯片自供電產生的功耗,這可以通過從變壓器的輔助繞組上取電來解決。Vcc上升到10.5 V時,芯片可以正常啟動,只要輔助繞組上產生的電壓可以維持Vcc在7.55 V以上,就可以避免內部高壓電流源接通,從而降低功耗,這時芯片正常運行;在輸出短路或過載狀態下,Vcc有可能下降到6.95 V以下,這時功率管關斷,芯片會進入復位啟動模式,高壓電流源會開通對Vcc電容充電,Vcc上升到10.2 V時輸出會重新啟動。而在輸出過載時,Vcc在6.95 V以上時不會進入復位啟動模式。圖1是高壓啟動電路。

圖1:NCP1032的高壓啟動電路
啟動結束時,NCP1032會有1 V的過沖,如果想減小軟啟動結束時的過沖電壓,就要使COMP腳電壓從4.2V到穩態值之間的轉換時間盡可能縮短,也就是說要加快補償響應速度,見圖2。

圖2:NCP1032的過沖
在較高頻率時,輸入功率會跟隨輸入電壓線性上升,這主要是因為NCP1032的限流前沿消隱電路(LEB)及傳播延遲會使芯片至少有100ns導通時間,在工作頻率比較高的情況下,100ns的占空比時間有點大,會出現位移,輸入傳遞的功率也會比較大,造成高頻時的短路保護的功率有所增加。
NCP1032的限流設定包括前沿消隱電路,功率管的峰值電流用外部電阻進行設定,圖3左邊是外部電阻設定電流值曲線。

圖3:限流設定
2)軟啟動
NCP1032內部集成的軟啟動電路可降低啟動過程中功率管上的電壓應力和變壓器上的峰值電流。當Vcc上升到10.5 V,欠壓保護釋放后,芯片進入軟啟動過程。在軟啟動過程中,COMP電壓被箝位在4.2 V,功率管的峰值電流從57 mA開始逐個周期增加,直到電流上升到限流設定點后或COMP腳電壓下降到3.5
V時,輸出電壓進入修正階段。
在軟啟動過程中,如果功率管電流上升到限流點之前輸出電壓上升到穩定值,COMP腳電壓會下降3.5
V以下,則功率管電流不會上升到設定值。如果功率管電流上升到限流點后,輸出電壓還沒有上升到設定值,則功率管電流會限定在限流設定值,不會再增加。軟啟動時間和輸入電壓、負載大小和輸出電容容量相關,如圖4(左圖和右圖的時間刻度是不同的)。

圖4:軟啟動時間和輸入電壓、負載大小和輸出電容容量的關系
3)過壓(OV)和欠壓(UV)保護
NCP1032有過壓/欠壓管腳,用于輸入電壓的過壓/欠壓保護,管腳6電壓低于1
V或高于2.4 V時,NCP1032功率管會關斷,芯片通過內部高壓電流源進行動態自供電,直到過壓/欠壓釋放為止。欠壓保護和過壓保護分別有70mV和158mV的遲滯。NPC1032兩個版本中,NCP1032B只有欠壓,沒有過壓保護功能。圖5是過壓保護、欠壓保護的設定方法及工作方式。
圖5:過壓保護、欠壓保護的設定及工作
4)較大占空比和頻率外同步
NCP1032內部振蕩器設計可以支持較高1 MHz的工作頻率,工作頻率設定與外部電容CT設定同步,芯片內部產生電容充電的放電電流源,充電電流為172μA,放電電流為512μA,充放電時間比例為1:3,充電電壓峰值為3.5V,放電電壓谷值為3V。
在放電過程中,功率管是關斷的,因此該器件支持的較大占空比被限制在75%以下。NCP1032支持頻率的外同步,CT設定的工作頻率要比同步頻率低25%,見圖6。

圖6:NCP1032較大占空比和工作頻率
5)輸入電壓前饋
輸入電壓前饋使轉換器可以快速響應輸入電壓的變化,NCP1032通過CT腳也可以支持輸入電壓前饋功能,如圖7。前饋電阻的存在會改變較大占空比和工作頻率。如果想將較大占空比設定在固定值,RFF可以接固定電壓。

圖7:電壓前饋
6)較小占空比可跳周期
NCP1032內部的PWM比較器和鎖存器延時時間在200 ns以內,如果占空比小于200 ns,芯片會進入跳周期模式來保證輸出電壓穩定,但輸出電壓紋波可能會有增加。
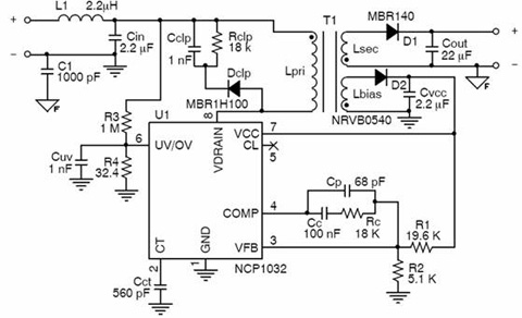
NCP1032的典型應用
圖8顯示的是基于NCP1032的48 V到隔離式12
V/3 W偏置電源電路。此電路通過輔助繞組供電,同時在輔助繞組上進行電壓采樣補償。NCP1032配置在反激式拓撲結構中,并以不連續導電模式(DCM)工作,提供了一個低成本、高效率的解決方案。變壓器T1可采用CoilCraft B0226−EL,增加繞組可以支持多路隔離電壓輸出;CCT將開關頻率設置為約300 kHz。具體的設計過程可以參考安森美半導體的應用指導AND8119。由R3和R4組成的電阻分壓器設置欠壓鎖定閾值約為32 V。如圖9所示,在12
V應用中,在300 kHz不同輸入電壓條件下,NCP1032的輸出的效率是不同的。

圖8:48 V到隔離式12
V/3 W偏置電源電路

圖9:輸出能效隨輸入電壓變化
在布局建議方面,為了防止EMI問題,高頻開關的大電流銅線應進行優化。因此,功率電流路徑和電源地線,尤其是變壓器的走線連接(以次側和二次側)要使用短而寬的引線。圖10是優化的PCB布局實例。

圖10:優化的PCB布局實例
圖11是NCP1032的另一個典型應用——沒有輔助繞組的48 V 至 12.0 V DC−DC轉換器。

圖11:沒有輔助繞組的48 V 至 12.0 V DC−DC轉換器
為了幫助用戶充分發揮NCP1032的優勢,安森美半導體還提供其它設計工具支持,包括NCP1032評估板、NCP103x設計表格、應用指導AND8119,以及Pspice仿真模型。在這些工具的支持下,工程師可以簡化設計過程,加快各種輔助電源的上市時間。
總結
安森美半導體為解決二次側控制方案需要初級側啟動IC的問題,推出了集成200 V功率管和高壓啟動電路的反激/升壓調整器NCP1032,它可以實現穩定可靠的二次IC供電,廣泛用于PoE、-48 V通信系統和太陽能逆變器等應用。
相關閱讀:
- ...2015/11/24 12:53·安森美半導體首創智能無源傳感器用于汽車無線感測應用
- ...2015/11/09 17:05·安森美半導體配合市場趨勢的無線充電方案
- ...2015/09/09 17:06·安森美半導體助力汽車朝電氣化及智能化發展
- ...2015/09/09 16:42·安森美半導體新一代同步整流驅動控制器NCP4305 顯著實現更高能效
- ...2015/08/25 19:43·安森美半導體配合汽車照明設計趨勢的解決方案
- ...2015/08/11 17:44·安森美半導體的汽車空調自動控制方案促進節能
- ...· Efinix® 全力驅動AI邊緣計算,成功推出Trion™ T20 FPGA樣品, 同時將產品擴展到二十萬邏輯單元的T200 FPGA
- ...· 英飛凌亮相進博會,引領智慧新生活
- ...· 三電產品開發及測試研討會北汽新能源專場成功舉行
- ...· Manz亞智科技跨入半導體領域 為面板級扇出型封裝提供化學濕制程、涂布及激光應用等生產設備解決方案
- ...· 中電瑞華BITRODE動力電池測試系統順利交付北汽新能源
- ...· 中電瑞華FTF系列電池測試系統中標北京新能源汽車股份有限公司
- ...· 中電瑞華大功率高壓能源反饋式負載系統成功交付中電熊貓
- ...· 中電瑞華國際在電動汽車及關鍵部件測評研討會上演繹先進測評技術








