安森美半導體高能效AC-DC LED通用照明方案拓寬您的設計選擇
在節能、環保及全球LED照明迅猛增長的趨勢下,LED球泡燈等已幾乎家喻戶曉,而隨著相關技術的進步,LED成本及性能水準已大幅提升。安森美半導體專注于運用在電源管理方案方面的專知和技術,克服固態照明的挑戰,提供LED照明應用的完整方案,涵蓋高低功率因數、隔離或者非隔離拓撲結構、調光以及非調光的應用等,并利用在工業應用的經驗和專長,不斷開拓新興的智能照明市場,推出有線及無線通信系列產品(PLC 、KNX)、環境光及無源紅外(PIR)傳感器、以太網供電(PoE)控制器等,滿足不同的應用需求,推動LED照明市場的發展和進步。本文將重點介紹安森美半導體近期于AC-DC通用照明新增的產品系列及智能照明方案。
功率因數校正(PFC)初級端控制LED驅動器
針對筒燈、線性管/LED燈泡替代、電子控制裝置、LED照明引擎及智能照明等要求高功率因數、低諧波失真的較高60 W功率的單段式設計應用,安森美半導體推出LED驅動器系列NCL30085、NCL30086、NCL30088,利用PFC初級端電流控制算法,當采用準諧振(QR)模式工作時提供高能效。以NCL30088為例,它支持隔離反激、降壓-升壓、單端初級電感轉換器(SEPIC)拓撲結構,功率因數(PF)典型值高于0.98,無需光耦,能單獨從初級端實現精密穩流(精度典型值±2%),提供線性前饋補償,寬VCC范圍支持寬正向電壓應用,低啟動電流典型值13 uA,可工作于-40℃至125℃的寬工作溫度范圍,基于負溫度系數(NTC)的電流熱反走可防止LED驅動器在惡劣環境下過熱,并內置一系列強固的保護特性,包括:LED串開/短路保護、逐周期限流、輸出二極管短路保護、VCC偏置電壓和欠壓保護、電流感測電阻短路保護及自動恢復或閂鎖故障處理。而NCL30086“可智能調光”,支持以控制平均LED電流的單個輸入進行模擬/數字脈寬調制(PWM)調光,與非調光的NCL30088相輔相成。
圖1:PFC初級端控制LED驅動器
NCL30088應用示例——高達20 W的降壓-升壓驅動器用于LED線性燈管
NCL30088作為降壓-升壓驅動器用于高達20 W的LED線性燈管時,交流輸入電壓范圍90-305 Vac,正向電壓范圍90-180 Vdc,提供100 mA輸出電流,PF大于0.98,總諧波失真(THD)典型值5%,能效高達91%。
圖2:NCL30088應用于LED線性燈管的評估板和能效測試值
NCL30085應用示例——達10 W的隔離型3步線性可調光驅動器用于燈具
NCL30085作為隔離型可調光驅動器用于燈具時,通過切換開關導通/關斷提供3步對數調光:75%、25%、5%,交流輸入電壓范圍90-265 Vac,正向電壓范圍14-28 Vdc,輸出電流350 mA,功率因數大于0.98,THD典型值10%,能效高達85%。
圖3:NCL30085的評估板和3步調光圖示
高功率因數反激式LED驅動器——NCL30060
為確保當工作在臨界導電模式(CrM)時在寬范圍輸入電壓和輸出功率提供接近1的功率因數,安森美半導體推出高功率因數反激式LED驅動器NCL30060,該器件采用恒定導通時間的PWM控制方法,可支持大于50 W的功率范圍。次級端反饋控制支持諸如隔離型1-10 V調光、寬正向電壓范圍或要求LED模塊熱反饋的應用,典型用于LED驅動器、光源和燈具及電子控制裝置等中等功率單段式設計應用。NCL30060支持達700 V的高壓啟動,提供高功率因數及低THD,寬Vcc范圍,提供直接的光耦反饋連接,集成12 V門極驅動鉗位和自動恢復/閂鎖故障選項等功能,并內置初級端過流、輸出過壓、繞組短路、輸出整流器短路、輸出短路、欠壓等強固的故障保護。安森美半導體還為該器件提供輔助設計工具和支持,包括NCL30060LED1GEVB評估板、EVBUM2240/D評估板手冊及基于Microsoft Excel®的設計工具。評估板支持90-305 Vac的輸入電壓范圍,10-41 V的正向輸出電壓范圍,提供700 mA恒定的輸出電流和高達25 W的輸出功率,支持1-10 V或PWM調光,THD小于10%,能效高達88%。
圖4:NCL30060LED1GEVB評估板和@25 W時的性能表現
高功率因數低紋波兩段LED驅動器——NCL30030
安森美半導體的NCL30030針對高棚燈、路燈和停車場照明、槽形燈具替代、高壓氣體放電燈(HID)替代、舞臺燈光等大功率照明應用,高度集成CrM PFC及QR反激控制器:PFC段利用獨特的乘法器結構提供低THD,而QR控制器利用專有谷底鎖定系統提速,并隨著功率減小降低開關頻率,以提供高達90%的能效。可提供故障控制引腳用于可編程的熱關斷,且可使用專用引腳禁用PFC。NCL30030支持700 V高壓啟動,提供高達30 V的寬Vcc范圍,內置強固的保護組合,可進行自動恢復故障處理。
安森美半導體為NCL30030提供 NCL30030LEDGEVB評估板,支持90-305 Vac的輸入電壓范圍、60-210 V的正向輸出電壓范圍、 700 mA的輸出電流和高達150 W的輸出功率。
智能照明
智能照明通過通信及傳感技術,實現遠程控制(導通或關斷,調光或改變色彩)及監測(遠程診斷),從而以更少電能執行相同或更多任務,達到提升能效、節能的目的。
(一) 通信
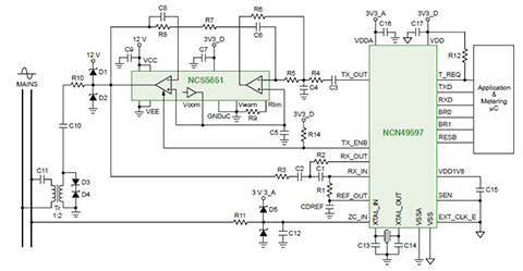
1. PLC調制解調器/電力線驅動器
電力線組成了全世界較大的銅基礎設施,電力線通信(PLC)已成為用為主要通信及控制鏈路的符合邏輯的途徑。使用PLC調制解調器可實現雙向通信,以構成完全聯網的智能系統。安森美半導體提供PLC調制解調器NCN49599、NCN49597用于智能電網、AMIS49587用于智能電表,以及功率放大器NCS5651用作驅動。
NCN49597基于ARMCortexM0內核微控制器(MCU),同時支持AC及DC工作,每通道較大波特率達4.8k,支持A、B、C及D波段,且提供可編程軟件,而NCN49599在NCN49597基礎上還集成1.2 A、兩段式功率放大器。AMIS-49587基于 ARM7 MCU,僅支持AC工作,每通道較大波特率為2.4k ,支持A、B波段。這些調制解調器都采用領先的擴頻型頻移鍵控(S- FSK)技術,嵌入MAC+PHY,提供極低能耗。
圖5. PLC調制解調器/電力線驅動器
2. KNX收發器
KNX是基于OSI的標準化(EN 50090, ISO/IEC 14543)網絡通信協定,用于智能樓宇。KNX網絡基于現有雙絞線,使用KNX收發器來通信。KNX承接及融合了此前的三個標準:歐洲家用系統協定(EHS)、BatiBUS及歐洲安裝總線(EIB或Instabus),并支持EN50090歐洲標準、ISO/IEC14543-3國際標 準、GB/Z20965中國標準、ANSI/ASHRAE135美國標準等開放標準。
KNX收發器可連接電路及傳感器,為建筑物內9600波特KNX雙絞線(TP)總線提供溫度及亮度控制,而TP總線可提供數據通信及電源。安森美半導體的KNX收發器NCN5120集成20 V穩壓器和兩路DC-DC轉換器,提供3.3 V固定電壓和3.3 V-21 V的調節電壓,用于照明控制、遮光和百葉窗控制、供暖、通風、訪問控制和遠程控制,集成度高、物料單成本低。
(二)傳感
1. 運動檢測器無源紅外控制器(PIR)
針對照明及占用情況傳感市場,安森美半導體推出PIR NCS36000,可放大和調理源自PIR傳感器的信號。該器件的工作電壓為3.0 V— 5.75 V,集成低噪聲雙級放大器,并集成電壓參考以驅動傳感器,內部振蕩器帶外部電阻電容,支持單/雙脈沖檢測,數字濾波器可將故障告警減至較少,可直接驅動LED及繼電器。客戶可定制數字濾波和模擬工藝,靈活且物料單 (BOM)成本比可相比擬的分立元件方案更少,適用于配合寬范圍的占用情況傳感器。
圖6:運動檢測器PIR
2. 環境光及距離傳感器
安森美半導體提供NOA1212 、NOA1305環境光傳感器及NOA3302環境光及距離傳感器。該系列器件可根據EEPROM靈活定制,具0.0125流明檢測,帶可定制的濾波(即適光性光回應),提供暗電流及溫度補償、較低的平均每分辨率位的能耗,其高速模式I2C接口在斷電期間對總線工作沒有任何影響。
圖7 :環境光傳感器
(三)以太網供電(PoE)控制器
安森美半導體提供NCP1080、NCP1081、NCP1082、NCP1083、NCP1090、NCP1091、NCP1092、NCP1093、NCP1094用于PoE應用,以NCP1083為例,它集成完全兼容的PoE和DC-DC控制器,可用于驅動LED燈,而LED燈可通過PoE遠程控制。當以太網線纜上通電時,NCP1083支持正常的PoE工作。而在以太網線纜上沒有通電時,這器件接受輔助電源輸入,為應用供電。NCP1083符合IEEE 802.3at標準,支持達40 W穩壓功率的擴展功率范圍,峰值能效高達89%。
圖8:PoE控制器NCP1083
結語
安森美半導體持續推出新系列AC-DC通用照明方案以滿足各類應用對尺寸、能效、功率因數、驅動電流等不同要求,并因應當前智能LED照明的發展潮流,提供領先的通信、傳感器系列產品及方案,為工程師實現更節能環保的智能照明系統拓寬設計選擇。
相關閱讀:
- ...2015/11/24 12:53·安森美半導體首創智能無源傳感器用于汽車無線感測應用
- ...2015/11/09 17:05·安森美半導體配合市場趨勢的無線充電方案
- ...2015/09/09 17:06·安森美半導體助力汽車朝電氣化及智能化發展
- ...2015/09/09 16:42·安森美半導體新一代同步整流驅動控制器NCP4305 顯著實現更高能效
- ...2015/08/25 19:43·安森美半導體配合汽車照明設計趨勢的解決方案
- ...2015/08/11 17:44·安森美半導體的汽車空調自動控制方案促進節能
- ...· Efinix® 全力驅動AI邊緣計算,成功推出Trion™ T20 FPGA樣品, 同時將產品擴展到二十萬邏輯單元的T200 FPGA
- ...· 英飛凌亮相進博會,引領智慧新生活
- ...· 三電產品開發及測試研討會北汽新能源專場成功舉行
- ...· Manz亞智科技跨入半導體領域 為面板級扇出型封裝提供化學濕制程、涂布及激光應用等生產設備解決方案
- ...· 中電瑞華BITRODE動力電池測試系統順利交付北汽新能源
- ...· 中電瑞華FTF系列電池測試系統中標北京新能源汽車股份有限公司
- ...· 中電瑞華大功率高壓能源反饋式負載系統成功交付中電熊貓
- ...· 中電瑞華國際在電動汽車及關鍵部件測評研討會上演繹先進測評技術
產品快訊更多








