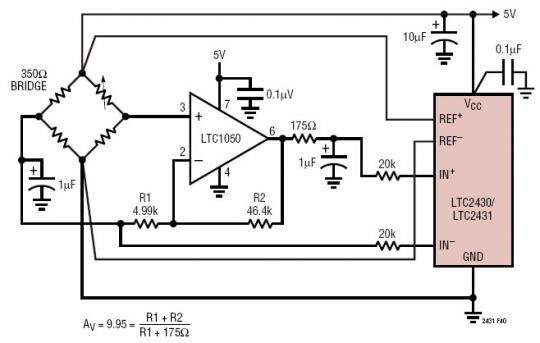
Full-Bridge Amplification Using a Single Amplifier

This example shows a single amplifier being used to produce single-ended gain. This topology is best used in applications where the gain setting resistor can be made to match the temperature coefficient of the strain gauges. If the bridge is composed of precision resistors, with only one or two variable elements, the reference arm of the bridge can be made to act in conjunction with the feedback resistor to determine the gain. If the feedback resistor is incorporated into the design of the load cell, using resistors which match the temperature coefficient of the loadcell elements, good results can be achieved without the need for resistors with a high degree of absolute accuracy. The common mode voltage in this case, is again a function of the bridge output.
相關閱讀:
- ...2011/06/10 17:05·Full-Bridge Amplification Using a Resistor Arrays to Provide Precise Matching in Excitation Amplifier
- ...2011/06/10 17:05·Full-Bridge Amplification Using Autozero Amplifiers to Reduce Input Referred Noise
- ...2011/06/10 17:05·Full-Bridge Load Current Monitor
- ...2011/06/08 15:28·Fully Isolated AC Power and Current Monitor
- ...2011/06/07 15:15·Low Noise Fully Differential Buffer/Amplifier
- ...· Efinix® 全力驅動AI邊緣計算,成功推出Trion™ T20 FPGA樣品, 同時將產品擴展到二十萬邏輯單元的T200 FPGA
- ...· 英飛凌亮相進博會,引領智慧新生活
- ...· 三電產品開發及測試研討會北汽新能源專場成功舉行
- ...· Manz亞智科技跨入半導體領域 為面板級扇出型封裝提供化學濕制程、涂布及激光應用等生產設備解決方案
- ...· 中電瑞華BITRODE動力電池測試系統順利交付北汽新能源
- ...· 中電瑞華FTF系列電池測試系統中標北京新能源汽車股份有限公司
- ...· 中電瑞華大功率高壓能源反饋式負載系統成功交付中電熊貓
- ...· 中電瑞華國際在電動汽車及關鍵部件測評研討會上演繹先進測評技術








