電源設計小貼士 40:非隔離式電源的共模電流
作者:Robert Kollman,德州儀器 (TI)
非隔離式電源的共模電流可能成為一個電磁干擾 (EMI) 源,您是否曾經消除過它呢?在一些高壓電源中,例如:LED 燈泡所使用的電源,您可能會發現您無法消除它們。經仔細查看,發現非隔離式電源與隔離式電源其實并沒有什么兩樣。開關節點接地寄生電容,產生共模電流。
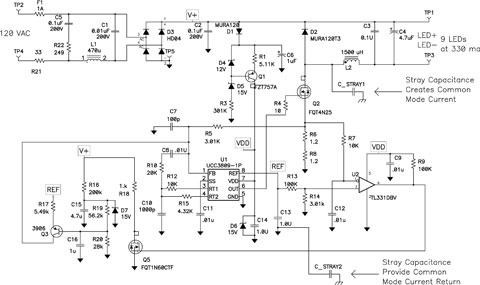
圖 1 是一個 LED 電源的示意圖,其顯示了該降壓調節器中共模電流產生的主要原因。原因就是開關節點接地電容。令人驚訝的是,如此小的一點電容,仍會產生問題。CISPR B 類(適用于住宅設備)輻射規定允許 1 MHz 下 46 dBuV (200 uV) 信號的 50 電源阻抗。這也就是說,僅允許 4 uA 的電流。如果轉換器在 100 kHz 下對 Q2 漏極的 200 Vpk-pk 方波進行開關操作,則基準電壓約為 120 伏峰值。由于諧波隨頻率降低而成比例下降,因此 1MHz 下會有約 9 Vrms。我們可以利用它來計算允許電容,得到約 0.1pF,即 100 fF(相當于 1 MHz 下 2 兆歐阻抗),其為這個節點完全可能的電容量。另外,還存在電路接地其余部分的電容,其為共模電流提供了一條返回通路,如圖 1 所示 C_Stray2。

圖 1 僅 100 fF 的開關節點電容卻產生了 EMI 問題
在 LED 燈應用中,沒有基底連接,只有熱和絕緣,因此共模 EMI 濾波便成為問題。這是因為電路為高阻抗。它可以由一個與 2 兆歐容抗串聯的 9 Vrms 電壓源表示(如圖 2 所示),無法增加阻抗來減少電流。要想降低 1MHz 下的輻射,您需要降低電壓,或者減小寄生電容。降低電壓共有兩種辦法:顫動調諧或者上升時間控制。顫動調諧通過改變電源的工作頻率來擴展頻譜范圍。
圖 2 100 fF 可導致超出 EMI 限制
要討論顫動調諧,首先請閱讀《電源設計小貼士 8》(2009 年 2 月)。上升時間控制通過降低電源的開關速度來限制高頻譜,較適合解決 10MHz 以上的 EMI 問題。減小開關節點的寄生電容很容易,只需較小化蝕刻面積或者使用屏蔽材料。該節點到整流電源線路的電容,不會形成共模電流,因此您可以將導線埋入多層型印制線路板 (PWB),從而減少大量不需要的電容。但是,您無法徹底消除它,因為 FET 漏極和電感仍然余留有電容。圖 2 給出了一幅曲線圖,引導您逐步計算 EMI 頻譜。第一步是計算電壓波形(紅色)的頻譜。通過計算漏電壓波形的傅里葉級數,或者只需計算基本分量然后對包線取近似值(1除以調和數和基本分量),便可完成上述計算。在高頻完成進一步的調節(1/ (pi *上升時間)),如7MHz以上頻率所示。下一步,用該電壓除以寄生電容的電抗。有趣的是,低頻輻射為扁平穩定狀態,直到頻率穿過由上升時間設定的極點為止。較后,CISPR B 類規定也被繪制成圖。僅 0.1 pF 的寄生電容和一個高壓輸入,輻射就已接近于規定值。
EMI 問題也存在于更高的頻率,原因是輸入線路傳輸共振引起的電路共振和輻射。共模濾波可以幫助解決這些問題,因為在 C_Stray2存在大量的電容。例如,如果電容大小為 20 pF,則其在 5MHz 下阻抗低于 2 K-Ohms。我們可以在電路和50 Ohm 測試電阻器之間增加阻抗足夠高的共模電感,以降低測得輻射。更高頻率時,也是如此。
總之,使用高壓、非隔離式電源時,共模電流會使 EMI 輻射超出標準規定。在一些雙線式設計中(無基底連接),解決這個問題尤其困難,因為有許多高阻抗被包含在內。解決這個問題的較佳方法是較小化寄生電容,并對開關頻率實施高頻脈動。頻率更高時,電路其余部分的分散電容的阻抗變小,因此共模電感可以同時降低輻射發射和傳導發射。
下次,我們將討論 DDR 內存的電源,敬請期待。
如欲了解本文及其它電源解決方案的更多詳情,敬請訪問:www.ti.com.cn/power.
相關閱讀:
- ...2015/07/17 17:10·安森美半導體論汽車電源設計挑戰及考量
- ...2013/06/17 17:17·反激式轉換器簡化隔離式電源設計
- ...2012/07/04 16:44·基于模糊和PI控制的MIG焊接電源設計
- ...2012/04/18 16:39·電源設計小貼士 43:分立器件——一款可替代集成 MOSFET 驅動器的卓越解決方案
- ...2012/04/16 16:07·電源設計小貼士 42:可替代集成 MOSFET 的分立器件
- ...2012/01/13 14:34·電源設計,自己掌控
- ...· Efinix® 全力驅動AI邊緣計算,成功推出Trion™ T20 FPGA樣品, 同時將產品擴展到二十萬邏輯單元的T200 FPGA
- ...· 英飛凌亮相進博會,引領智慧新生活
- ...· 三電產品開發及測試研討會北汽新能源專場成功舉行
- ...· Manz亞智科技跨入半導體領域 為面板級扇出型封裝提供化學濕制程、涂布及激光應用等生產設備解決方案
- ...· 中電瑞華BITRODE動力電池測試系統順利交付北汽新能源
- ...· 中電瑞華FTF系列電池測試系統中標北京新能源汽車股份有限公司
- ...· 中電瑞華大功率高壓能源反饋式負載系統成功交付中電熊貓
- ...· 中電瑞華國際在電動汽車及關鍵部件測評研討會上演繹先進測評技術








