基于AVR單片機的中頻電源測試系統
電參數的測量和監控是電力系統的重要組成部分,本文從測試系統的工程學實際出發,完成了對中頻電源系統的電壓、電流、頻率、功率因數、有功功率等參數的測量和實時監控,較好的實現了中頻電源測試系統的功能和工程要求。
AVR單片機相對傳統的 51系列單片機,具有更高的集成度和更強的功能,與 C語言有很好的兼容性,RISC指令架構使其運行速度可達 1MIPS/MHZ。隨著其越來越廣泛的應用,必將取代 51系列成為單片機的主流。其主要功能包括看門狗、FLASH程序存儲器、 E2PROM、 A/D轉換器、定時器、計數器、USART接口等多種功能,這使得本測試系統的硬件實現變得簡單,可靠。
硬件結構設計與實現
本文所提及的中頻電源測試系統所測試的對象為三相四線制的中頻電源,額定輸出電壓為 115V,頻率為 400Hz,昀大功率 14KW。需要精確測量和監控的電力參數主要有電壓 (V)、電流(A)、頻率(Hz)、有功功率 (KW)和功率因數,系統對于負載變化所引起的電參數變化要求有較好的實時響應能力,能夠實時顯示當前電力參數并對過壓、欠壓、過流、相序錯等故障進行聲光報警。
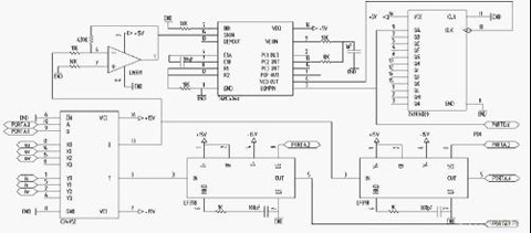
根據功能要求,系統硬件結構如下圖所示,由 AVR單片機( ATMEGA8535)、信號轉換、交流采樣、數碼管顯示、LCD顯示,按鍵選擇和報警等功能模塊組成。2.1信號轉換和數據采集被測中頻電源的輸出電壓經過變壓器后濾去高頻諧波送入 CD4052準備采集,輸出電流經過互感器后濾去干擾信號,再經過精密采樣電阻轉換為電壓信號送入 CD4052準備采集。三相電壓信號和電流信號經過 CD4052后送入兩片采樣保持器 LF398,CD4052集成芯片的雙路選擇結構能夠確保輸出同相的電壓信號和電流信號,其通道地址由 PORTA.0和 PORTA.1給出。兩片采樣保持器 LF398的邏輯控制信號同時由 PORTD.2給出,確保能夠采集到同一時刻的電壓信號和電流信號。LF398的輸出信號由 PORTA.6、 PORTD.7輸入單片機,由采集程序完成數據采集。

頻率測量是通過將 CD4052輸出的單相電壓信號經電壓比較器 LM339轉變為方波信號,由鎖相器 74HC4046進行頻率跟蹤,再用分頻器 74HC4020分頻后輸入單片機的 PORTD.6,利用單片機的輸入捕獲功能測量頻率。
顯示接口、按鍵接口和報警功能
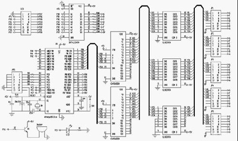
數據顯示部分由數碼管和 LCD顯示兩部分組成,按鍵主要用來進行顯示切換和系統復位。其接口和驅動電路如下圖所示:

LCD接口中 PB0、PB1、PB2、PB3、PB6、PB7分別對應 LCD的/WR、/RD、RS、 BUSY、/CS、/RES引腳,PD0~PD7做 8位數據口。數碼管驅動采用兩片 CD4514產生位選信號,PD0~PD7輸出字型碼到 74LS245驅動 4×5位數碼管,三片 ULN2803做吸收電流功能用。顯示方式由按鍵程序設定。
當數據處理結果為過壓、欠壓或低頻時, PORTD.5為高電平,故障燈亮,PORTD.6為低電平,三極管導通,蜂鳴器響,進行聲光報警,提示工作人員處理故障。 3軟件模塊設計與實現在系統的軟件設計中,采用模塊化設計方法,使得程序結構清晰,便于今后進一步擴展系統的功能。系統軟件有以下模塊構成:主程序、鍵盤掃描處理子程序、數據采集子程序、數字濾波子程序、數據處理子程序、顯示子程序等。

在供電系統的運行過程中,接通和斷開負載都會產生高頻諧波干擾,如果采用硬件濾波存在硬件電路復雜、可靠性下降、綜合成本加大等諸多不利因素。因此本測試系統求取電力參數采用數字濾波方式來祛除干擾,通過軟件處理來代替硬件電路,取得了較好的濾波效果。此外,系統中還采用指令冗余、軟件陷阱等抗干擾措施,使系統具有良好可靠性能。
交流采樣算法
(1)在一個周期內對某一相電壓、電流進行等時間間隔連續采樣,對得到的 N個采樣數據分別計算出電壓 U、電流 I的有效值:

軟件流程

主流程和按鍵檢測子程序流程如上圖所示。按鍵檢測主要用于顯示切換, PORTC.0~ PORTC.4分別對應于顯示設定為 U相、V相、W相或平均值數據采集和濾波子程序流程如上圖所示。方法為每次等時間間隔采集 16次,經過數字濾波后依次存入采集結果單元。

數據處理和顯示控制子程序流程如上圖所示。數據處理子程序主要將采集數據轉換為顯示 BCD數據存入顯示單元,并對過欠壓、過流、低頻等作出判斷。顯示子程序包括數碼管動態顯示和 LCD顯示兩大模塊,其顯示方式由按鍵處理子程序控制。

由于篇幅關系,本文就不再一一進行詳細介紹。由以上流程所編寫的程序在實際運行中效果良好,運行穩定可靠,請廣大讀者作為參考。
結束語
本文所敘述的中頻電源測試系統在實踐中證明能夠快速、準確地采集各項電力參數,具有硬件結構簡單,軟件運行可靠,顯示方式靈活等特點,在工程實際中具有一定的實用參考價值。
相關閱讀:
- ...2013/10/16 13:40·基于AXIe 中 PCIe 高帶寬及多模塊同步數據傳輸的高速圖形傳輸系統
- ...2012/03/31 14:49·實現基于ARM的嵌入式系統的SoC方法
- ...2012/03/22 11:18·基于ANFIS的海底采礦車行走控制
- ...2012/03/20 14:53·基于ADSB的飛機預警避撞算法研究
- ...2012/03/14 14:36·基于ARM處理器的單目視覺測距定位系統
- ...2012/02/09 16:36·基于ANFIS的機器人系統建模的研究
- ...· Efinix® 全力驅動AI邊緣計算,成功推出Trion™ T20 FPGA樣品, 同時將產品擴展到二十萬邏輯單元的T200 FPGA
- ...· 英飛凌亮相進博會,引領智慧新生活
- ...· 三電產品開發及測試研討會北汽新能源專場成功舉行
- ...· Manz亞智科技跨入半導體領域 為面板級扇出型封裝提供化學濕制程、涂布及激光應用等生產設備解決方案
- ...· 中電瑞華BITRODE動力電池測試系統順利交付北汽新能源
- ...· 中電瑞華FTF系列電池測試系統中標北京新能源汽車股份有限公司
- ...· 中電瑞華大功率高壓能源反饋式負載系統成功交付中電熊貓
- ...· 中電瑞華國際在電動汽車及關鍵部件測評研討會上演繹先進測評技術








